Snakes and ladders
2008/9 Schools Wikipedia Selection. Related subjects: Games
| Snakes and ladders | |
|---|---|
| Players | 2+ |
| Age range | 3+ |
| Setup time | negligible |
| Playing time | 15-45 minutes |
| Random chance | total |
| Skills required | none required |
Snakes and ladders, or Chutes and ladders, is a classic children's board game. It is played between 2 or more players on a playing board with numbered grid squares. On certain squares on the grid are drawn a number of "ladders" connecting two squares together, and a number of "snakes" or "chutes" also connecting squares together. The size of the grid (most commonly 8×8, 10×10 or 12×12) varies from board to board, as does the exact arrangement of the chutes and the ladders: both of these may affect the duration of game play. As a result, the game can be represented as a state absorbing Markov chain.
The game was sold as Snakes and ladders in England before Milton Bradley introduced the basic concept in the United States as Chutes and ladders, an "improved new version of ... England's famous indoor sport."
Its simplicity and the see-sawing nature of the contest make it popular with younger children, but the lack of any skill component in the game makes it less appealing for older players.
History
The game was played widely in ancient India by the name of Moksha Patamu, the earliest known Jain version Gyanbazi dating back to 16 century. Impressed by the ideals behind the game, a newer version was introduced in Victorian England in 1892, possibly by John Jacques of Jacques of London.
Moksha Patamu was perhaps invented by Hindu spiritual teachers to teach children about the effects of good deeds as opposed to bad deeds. The Ladders represented good virtues such as Generosity, Faith, Humbleness, etc., and the Snakes represented evil virtues such as lust, anger, murder, theft, etc. The moral of the game was that a person can attain Moksha (Salvation) faster by doing good deeds whereas by doing evil one takes rebirth in lower forms of life (Patamu). The number of Ladders were lesser than the number of Snakes to remind people that treading the path of good is very difficult as compared to committing sins. Presumably the number "100" represented Moksha (Salvation).
Playing
Each player starts with a token in the starting square (usually the "1" grid square in the bottom left corner, or simply, the imaginary space beside the "1" grid square) and takes turns to roll a single die to move the token by the number of squares indicated by the die roll, following a fixed route marked on the gameboard which usually follows a boustrophedon track from the bottom to the top of the playing area, passing once through every square. If, on completion of this move, they land on the lower-numbered end of the squares with a "ladder", they can move their token up to the higher-numbered square (known as "climbing the ladder"). If they land on the higher-numbered square of a pair with a "chute" (or snake), they must move their token down to the lower-numbered square (known as "sliding down the chute/snake").
A player who rolls a 6 with their die may, after moving, immediately take another turn; otherwise, the play passes to the next player in turn. If a player rolls three 6s on the die, he returns to the beginning of the game and may not move until he rolls another 6. The winner is the player whose token first reaches the last square of the track.
A variation exists where a player must roll the exact number to reach the final square (hence winning). Depending on the particular variation, if the roll of the die is too large the token remains where it is, or the token may proceed to the final square and then go backwards until it has transversed the same number of squares as the die shows.
Specific editions
The most widely known edition of Chutes and Ladders in the USA is Chutes and Ladders, produced by Milton Bradley (which was purchased by the game's current distributor Hasbro). It is played on a 10×10 board, and players advance their pieces according to a spinner rather than a die. The theme of the board design is playground equipment--children climb ladders to go down chutes. The artwork on the board teaches a morality lesson, the squares on the bottom of the ladders show a child doing a good deed and at the top of the ladder there is an image of the child enjoying the reward. At the top of the chutes, there are pictures of children engaging in misbehavior and the images on the bottom show the child suffering the consequences.
The most common in the United Kingdom is Spear's Games' Edition of Snakes and Ladders, played on a 10x10 board where a single die is used.
During the early 1990's in South Africa, Chutes and Ladders games made from cardboard were distributed on the back of egg boxes as part of a promotion.
Mathematics of the game
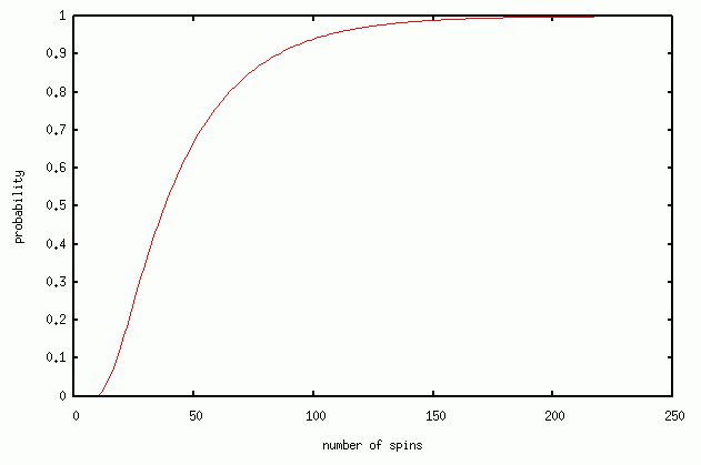
Any version of Snakes and Ladders can be represented exactly as a Markov chain, since from any square the odds of moving to any other square are fixed and independent of any previous game history. The Milton Bradley version of Chutes and Ladders has 100 squares, with 19 chutes and ladders. A player will need an average of 45.6 spins to move from the starting point, which is off the board, to square 100.
In the book Winning Ways the authors show how to treat Snakes and Ladders as a ( loopy) impartial game in combinatorial game theory even though it is very far from a natural fit to this category. To this end they make a few "minor" rule changes such as allowing any player to move any counter any number of spaces, and declaring the winner to be the one who gets the last counter home. It is hard to deny that this version, which they call Adders-and-Ladders, involves more skill than does the original game.
